作为国内影响最大的四个城市,北京、上海、广州和深圳在2月初已陆续发布应对疫情扶持企业政策。
其中,北京市于2月3日发布《北京市人民政府办公厅关于进一步支持打好新型冠状病毒感染的肺炎疫情防控阻击战若干措施》,共19项措施,2月5日下发更具针对性的《北京市人民政府办公厅关于应对新型冠状病毒感染的肺炎疫情影响促进中小微企业持续健康发展的若干措施》,共计16条措施;上海市于2月7日下发《上海市全力防控疫情支持服务企业平稳健康发展的若干政策措施》,共计28条措施;广州市于2月6日下发《关于支持中小微企业在打赢疫情防控阻击战过程中健康发展的十五条措施》,共计15条措施;深圳市于2月7日下发《深圳市应对新型冠状病毒感染的肺炎疫情支持企业共渡难关的若干措施》,共计16条措施。
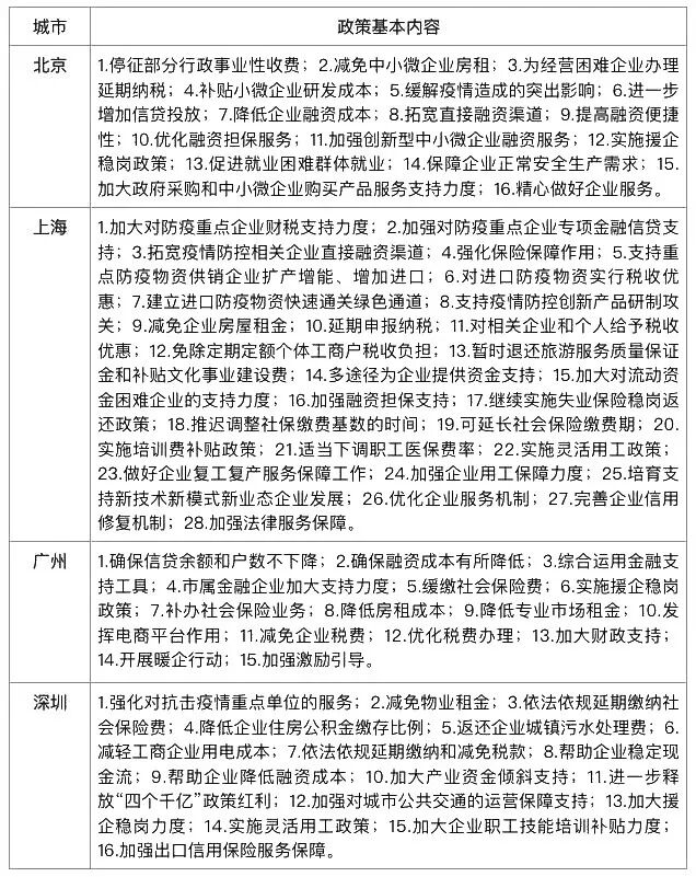
各市具体政策基本内容如表1。
表1 北京、上海、广州和深圳扶持企业政策基本内容
北上广深扶持企业力度比较
北京、上海、广州、深圳惠企政策主要包括租金减免、税费减免、金融支持、复工复产等方面,为充分了解各市扶持企业的具体力度,我们从这几个政策共同点视角出发,深入比较各市政策的主要内容。
1.政策对象和政策减负程度
政策对象。北京和广州扶持企业政策中明确提及服务的企业为中小微企业;上海和深圳扶持企业政策并不单独针对中小企业,受众范围更广。此外,四个城市扶持政策的对象均包括个体工商户。
政策有效期。北京、广州和深圳的政策有效期均为2020年底,上海市政策的有效期至新型冠状病毒感染的肺炎疫情结束后再顺延3个月。从专家对疫情结束时间的预测来看,上海市政策有效期预计在2020年第三季度结束;北京、广州和深圳的政策有效期更长。
政策减负程度。根据各市在发布会及公开报道中的数据显示,上海相关政策可为企业减少300亿元成本,广州政策预计将为企业减负约50亿元,深圳通过减免、补贴、缓缴等各种方式为企业直接减负超600亿元。各市财政局官方数据显示,2019年北京、上海、广州和深圳全市一般公共预算收入分别为5817.1亿元、7165.1亿元、1697.2亿元及3773.2亿元;上海、广州和深圳为企业减负金额分别占2019年全市一般公共预算收入的4.2%、2.9%和15.9%。从此项公开数据看,深圳的政策减负扶持力度更大。
2.房租租金减免支持
各市减租对象存在差异,深圳减租辐射范围更广。
北京和广州减租对象为承租市及区属国有企业房产的中小微企业,不包括产业园区和孵化器等各类载体;上海减租对象为承租市国有企业的经营性房产(包括各类开发区和产业园区、创业基地及科技企业孵化器等)的中小企业;广州减租对象还包括个体工商户及承租国企专业市场商铺的企业;深圳减租对象不仅包括租用市、区政府以及市属、区属国有企业持有物业(含厂房、创新型产业用房、写字楼、农批市场、商铺、仓储物流设施、配套服务用房等)的非国有企业、科研机构、医疗机构和个体工商户,还包括承租市、区两级公租房、人才住房的非国有企业或家庭(个人)。
从减租对象的范围来看,深圳辐射对象最广,包括了企业、机构、个体工商户和家庭(个人),从经营物业到相关保障房;上海、广州、北京则主要以经营物业为主。
各市减免租金差异较大,深圳减免金额更大。2月13日上海市科委指出,对上海国有创新创业载体未落实的,取消考评资格,受惠企业力争达到近10000家左右,每月可免除房租超过5亿元。广州称市属国有物业将减免租金6亿元。深圳据测算免租金额超13.8亿元,其中免租政策共惠及租用市属国有企业物业的商事主体近5万家,免租金额超11亿元;承租市、区两级公租房、人才住房的非国有企业或家庭(个人)免租金额约2.8亿元。
具体来看,各市依托市属、区属国企物业,同时,个别倡导社会企业参与。针对不同承租对象的减免措施如下:
对于承租国有企业房产从事生产经营活动的中小企业,北京免收2月份房租,减免期限1个月;上海、广州免收2月和3月两个月租金,深圳免除2个月租金,减免期限均为2个月。
对于承租国有企业房产用于办公用房的,北京给予2月份租金50%的减免。
对于承租开发区、产业园区、创业基地和科技企业孵化器的企业,上海免收2月及3月两个月租金,广州鼓励运营单位减免租金,北京对减免租金的此类载体优先予以政策扶持;深圳对租用市、区政府以及市属、区属国有企业持有物业的非国有企业、科研机构、医疗机构和个体工商户,都免除2个月租金。
对承租市属和区属国有企业物业经营的专业市场商铺的企业,广州和深圳免除2个月商铺租金;对承租市、区两级公租房、人才住房的非国有企业或家庭(个人),深圳免除2个月租金;对承租其他经营用房的,北京、上海、广州和深圳均鼓励业主为租户减免租金。
3.税费减免支持
上海税费减免对象最全面,深圳税费减免最直接。从四个城市税费减免的对象看,上海更为全面,出台了延期申报纳税、对相关企业和个人给予税收优惠,以及免除定期定额个体工商户税收负担的措施,政策辐射到相关企业、个体工商户及相关医务人员和防疫工作者。深圳对发生重大损失的困难企业减免政策最为直接,直接免征其3个月的房产税、城镇土地使用税。
延期申报纳税。对受疫情影响纳税申报困难的中小微企业,北京、上海、深圳均给予延期申报纳税的措施,且最长不超过3个月;广州以“特事特办”方式帮助企业解决涉税费问题,优先加快办理增值税留抵退税。
减免企业税费。对受疫情影响,发生重大损失的困难企业,上海和广州均出台了可申请房产税、城镇土地使用税困难减免的措施;深圳免征3个月的房产税、城镇土地使用税。
定期定额户税费减免。疫情期间,北京对受疫情影响的“定期定额”户,结合实际情况合理调整定额,或简化停业手续;上海市按照定期定额纳税的个体工商户依法免于缴纳定额税款;广州税费减免对象已包含个体工商户。
4.金融支持力度
北京金融支持措施最全,深圳扶持资金来源更广。北京共出台增加信贷投放、降低融资成本、拓宽直接融资渠道等六大项金融措施,以支持中小微企业渡过难关,具体实施措施相对更多。在利用金融政策为企业纾困减负方面,北京充分发挥国有大型银行、证券公司、政府性担保机构等机构作用;上海重点发挥了在沪地方金融机构和市政策性融资担保基金作用;广州鼓励市属金融企业、市区两级政策性融资担保公司及各类政府基金加大支持力度;深圳在发挥银行等金融机构作用的基础上,加大产业资金倾斜支持,充分发挥了财政资金的撬动作用和“四个千亿”的政策红利。
稳定现金流。上海和深圳均对受疫情影响较大的企业采取不抽贷、不断贷、不压贷的措施,加快建立线上续贷机制,以加大对流动资金困难企业的支持力度。深圳还缩短相关企业票据贴现办理流程;调整中小微企业新增贷款风险补偿比例上限,补偿金额超10亿;并利用民营企业平稳发展基金对困难中小企业提供短期流动性资金支持。
增加信贷投放。北京市要求全年普惠型小微企业贷款增速高于各项贷款增速,其中国有大型银行普惠型小微企业贷款增速不低于20%;针对困难的中小微企业可予以展期或续贷。上海发挥在沪地方金融机构作用,鼓励浦发银行、上海银行、上海农商银行加大对抗击疫情和受疫情影响较大行业及中小微企业的信贷投放,疫情防控期间相关贷款利率参照同期贷款市场报价利率(LPR)至少减25个基点;加强对防疫重点企业专项金融信贷支持,确保重点企业贷款利率低于1.6%。广州市要求各银行机构加大对中小微企业的支持,确保2020年上半年小微企业、个人经营性信贷余额和户数不低于2019年同期;针对受疫情影响较大的中小微企业,鼓励银行展期或续贷。深圳要求积极运用再贷款等工具鼓励金融机构对相关企业提供利率优惠的信贷支持。
降低企业融资成本。北京市和深圳市出台的政策都鼓励银行机构通过下调贷款利率等手段,使2020年新发放普惠型小微企业贷款综合融资成本较2019年再下降0.5个百分点。广州市针对受疫情影响较大的行业,鼓励银行机构在原有贷款利率水平上降低10%以上,确保2020年上半年小微企业和个人经营性贷款融资成本低于2019年同期。
拓宽直接融资渠道。北京、上海、深圳政策中均提及帮助企业拓宽直接融资渠道,北京和深圳对在疫情防控期间到期的股票质押协议,提出可协商展期3到6个月;上海还支持鼓励与疫情防控相关的科技创新企业在上海证券交易所科创板上市。
贷款贴息支持。北京降低十大高精尖产业和中关村国家自主创新示范区等地区资金困难的中小微企业贷款利率,力争2020年科创类企业贷款同比增长不低于15%,有贷款余额的户数同比增长不低于15%;对符合条件的中关村创新型中小微企业给予贷款贴息以及债券、融资租赁费用补贴。深圳依托财政资金的撬动作用,划拨10%的市级产业专项资金(约34亿元)重点用于贷款贴息,对于疫情防控期内获得银行等金融机构的新增贷款(展期视同新增),按实际支付利息的50%给予总额最高100万元的贴息支持,贴息期限不超过6个月。
优化融资担保。北京政府性担保机构对受疫情影响严重的中小微企业降低综合费率0.5个百分点;对疫情期间提供生活服务保障的相关企业,担保费率降至1.5%以下;对疫情防控相关企业,担保费率降至1%以下。上海要求2020年新增政策性融资担保贷款比上年度增加30亿元以上,对新申请中小微企业贷款的融资担保费率降至0.5%/年,再担保费率减半收取,对创业担保贷款继续免收担保费。广州要求对受影响的企业担保费率较去年同期水平下调1个百分点,市融资再担保公司取消再担保收费。深圳要求政策性融资担保机构的担保费减免30%,对符合条件的其他合作担保机构给予一定的担保费补贴。政府性融资再担保机构全年免收再担保费,融资担保基金的再担保风险分担比例由最高50%提高到60%。
5.复工复产保障
上海复工政策更全面,广州复工政策更具针对性。上海共出台12项措施用以援企稳岗、促进企业复工复产,及优化为企服务营商环境,政策十分全面。广州结合自身商贸之都的特点,充分发挥电商平台作用,对疫情相关企业提前复工复产的予以奖励,对支持中小微企业发展、保障中小微企业运转工作中的金融机构和各类企业给予财政奖励;同时,广州还针对疫情造成的企业财务恶化、失信行为、不能履约行为等,提出了放宽项目评审财务条件、暂不列入联合惩戒名单、免费开具不可抗力事实性证明、开展专项法律服务等针对性措施。
实施援企稳岗。针对符合不裁员少裁员等条件的参保企业,北京、上海、广州和深圳均采取了返还失业保险费的政策;上海、广州和深圳均返还上年度实际缴纳失业保险费总额的50%,北京市最高也给予企业3个月应缴纳社会保险费50%的补贴。据测算,上海将有约14万家用人单位受益,减负约26亿元;深圳将为企业节省资金10.8亿元,惠及职工超过800万人。
同时,深圳对生产经营困难且坚持不裁员或少裁员的参保企业,按企业及其职工上年度缴纳社会保险费的25%予以返还,预计将为企业节省资金约46.8亿元。广州市调整失业保险浮动费率至2020年12月底,原缴费系数为0.6的下调为0.4,原缴费系数为0.8的下调为0.6。此外,北京、上海和深圳都实施了培训费补贴政策,深圳将技能提升培训补贴由平均每人1400元提高到2000元。
延长社会保险缴费期。上海将职工社会保险缴费年度(含职工医保年度)的起止日期调整为当年7月1日至次年6月30日,推迟3个月;据上海市人力资源社会保障局测算,预计当年度将为上海市企业减轻社保缴费负担101亿元。针对受疫情影响的单位,上海、广州和深圳均可以在3个月内补办社保缴纳手续。深圳市将惠及70余万家参保单位,为企业缓缴社保费381亿元。
降低电商平台费用。广州鼓励外卖、实物商品等第三方电商平台在疫情期间通过线上活动、直播补贴等为商户提供流量,降低商户上线运营费用收取标准,通过补贴运费或者运费险降低商户物流成本。上海电商平台企业以及新业态企业均可以享受培训费补贴政策,对在停工期间组织职工参加各类线上职业培训的,按照实际培训费用享受95%的补贴。
保障就业人员。北京通过促进就业困难群体就业,以保障企业生产运营;上海鼓励企业优先安排疫情平稳地区员工回流就业,搭建企业用工对接服务平台,帮助企业缓解招工难矛盾;上海和深圳都采用调整薪酬、轮岗轮休等灵活用工政策,以平衡总体工作时间。
强化企业服务。北京开通了法律服务和公证服务帮助中小微企业解决困难和难题。上海发挥政务服务的便企服务作用,加快推进不见面审批事项落地,并建立了应急公共法律服务机制。广州针对疫情造成的企业财务恶化、失信行为、不能履约行为等,提出了放宽项目评审财务条件、暂不列入联合惩戒名单、免费开具不可抗力事实性证明、开展专项法律服务等针对性措施,尽力维护企业合法权益。深圳强化对抗击疫情重点单位的服务,并加强出口信用保险服务保障。
6.其他支持
停征部分事业性收费。北京对受影响较大的企业停征了污水处理费、占道费等费用。深圳对受疫情影响的各类企业返还6个月的城镇污水处理费(约3亿元);并减轻工商企业的用电成本,减免“基本电费”约6.9亿元。
降低企业住房公积金缴存比例。深圳允许部分企业申请降低住房公积金缴存比例最低至3%,或申请缓缴住房公积金,期限不超过12个月;预计此项举措涉及住房公积金缴存金额约40亿元。
加强城市公共交通运营保障。北京降低出租车运营成本,对采取减免承包金等措施鼓励运营的出租车企业给予一定运营补贴。深圳设立出租车出车奖励机制,以保障城市交通安全高效运转。
结论及展望
1.北上广深政策扶持力度差异明显。
基于对北上广深扶持企业政策的主要内容进行分析,发现四地政策虽存在较多相似的操作点,但扶持力度存在明显差异。其中,上海、深圳政策扶持对象更广,北京、广州和深圳的政策有效期更长;北京金融支持措施最全;上海税费减免对象最全面,复工政策也最全面;广州复工政策更具针对性;深圳政策减负扶持力度更大,减租辐射范围更广,税费减免最直接,扶持资金来源更广。
2.北上广深企业复工需求强烈,但难度重重。
在各市出台相关扶持政策后,各市各区也纷纷出台政策以支持企业复工发展。在市区多个惠企措施的支持下,北上广深企业疫情后复工面临的人力成本、房租成本和企业贷款等压力得以有效缓解,复工前景良好。但当前各市各区的相关政策大多下发到具体部门,部分具体复工措施的出台“尚需时日”,企业申请相关政策减免和补贴措施也需要一段时间,相关部门还需尽快出台保障企业全面复工复产的具体措施。当前餐饮、旅游、房地产等行业企业复工仍存在显而易见的困难,部分行业企业已开始线上办公模式,但很多制造业企业难以进行线上办公,面临着种种复工困境。首先,员工数量严重不足。目前北上广深很多制造业企业员工来自湖北、河南、湖南、安徽等疫情较为严重的省份,各地已经对人员流动进行管控限制,且北上广深也基本要求回程人员需自我隔离14天,虽然四地已出台灵活用工的政策,但很多企业员工数量仍存在严重不足。面临堆积的订单压力、员工工资压力以及员工聚集可能存在的传染风险问题,复工企业尤其是中小企业不得不负重前行。其次,产业链整体复工仍需时间。企业顺利复工不是单一企业就能完成的,需要整个产业链上下游企业的配套才能完成。北上广深企业所处产业链遍及全国,各地复工复产的进度不一样,北上广深企业顺利复工复产的进度也就受到直接影响,中小企业复工路漫漫,任重道远。各市应针对各行业存在的具体复工困境,制定出台更具行业特色的针对性精准扶持政策。
3.北上广深应及时联合其他城市出台城市群企业精准扶持政策。
北京、上海、广州和深圳都是各大城市群的主要城市,城市群中不同城市的惠企政策存在显著差异,会对城市群其他相关企业有直接影响。如粤港澳大湾区城市群中,广州、深圳、江门等市针对符合条件不裁员、少减员的企业,均出台了返还上年度实际缴纳失业保险费总额50%的政策,但珠海市并没有出台相关政策,这就一定程度上影响了珠海部分企业的复工进程,进而对粤港澳大湾区其他城市相关企业造成影响。北京、上海、广州和深圳应利用自身的城市地位,积极联合其他城市,从产业链的视角出台促进京津冀城市群、长三角城市群、粤港澳大湾区等城市群发展的政策,优先出台人工智能、集成电路、新一代通信技术、生物技术、高端装备、新能源、新材料等先进制造业产业以及物流、外贸、港口、旅游、餐饮等相关产业的企业扶持政策,进而保障企业全面复工发展。
为响应中央支持企业复工的政策,各地政府也积极行动起来。据不完全统计,截至目前,全国31省份已相继出台更加细化的暖心政策,帮助企业和员工返岗复工。通过降低融资成本、减免税费、增加补贴等“实打实”的措施扶持企业渡过难关,让经济有序“回血”。
具体来说,各级地方政府对企业复工复产的扶持政策主要涉及以下层面:
一,政府提供经济助力扶持中小企业渡过难关。如减税、减租金、提供贷款贴息、降低公积金缴纳比例、降低社保费率、减轻水、电、气等各类费用等。
二,延后各项运营成本以缓解企业压力,降低疫情影响。如缓缴税、社保、公积金等。
三,通过与金融机构联合来加强金融扶持。如降低融资成本。确保融资额度不降低,不抽贷、不断贷、不压贷、不罚息等。
四,帮助企业稳岗,减少人员流失。如返还不裁员企业的失业保险、鼓励员工远程办公,鼓励新员工网上签约、线上培训,鼓励灵活用工模式等。
五,设置经营手续的绿色审批通道,支持企业创新,加大研发补贴力度等。
六,做好企业金融服务。如保障融资通道,提供金融借贷服务,完善企业信用机制等。
七,对参与疫情防控的重点企业给予额外的重点扶持,如对防疫物资生产、农副产品、物流等企业的开工、生产、经营提供财政补贴等。
以下文件为《应对疫情中央及地方支持性政策汇编》,以供参考。欢迎大家识别下方二维码踊跃下载。





